
2025年11月5日,星期三
九月十六 乙巳年 丙戌月 戊寅日
新利众借“奕丰金融”App跨境包装金融陷阱
【案例】
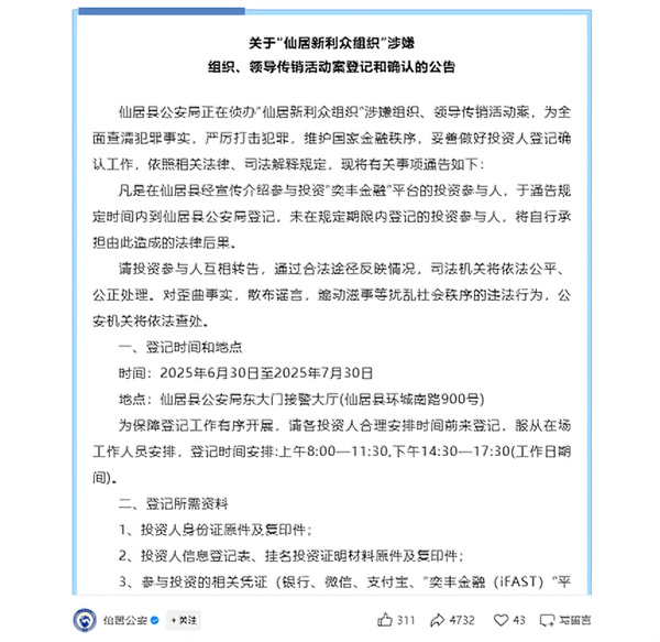
2025年初,浙江、重庆、湖南等地出现了一个名为新利众的平台,该平台假借“奕丰金融”App名义,以“股票跟单”为幌子,通过伪造境外金融合作背景、搭建传销式分销体系、布局线下实体“洗脑”网络,在全国多个城市诱骗了5万余名投资者入局。6月,浙江省仙居县公安局已对“新利众组织”以涉嫌组织、领导传销活动罪展开侦查。

据悉,新利众利用一款名为“奕丰金融”的App,以股票跟投为名吸收资金,承诺月收益20%-50%、45天回本保本、休市也有1.5%利息,首投奖励“投10万返1.6万”,同时打造明星导师,声称该导师是“华尔街十年操盘手”“CFA全球TOP10精英”。为增加可信度,奕丰金融还盗用了新加坡交易所上市的奕丰集团有限公司的LOGO。今年3月30日,奕丰集团旗下奕丰基金销售有限公司发布严正声明,称有不法分子假冒公司名义及关联公司的工作人员,利用网络平台向投资者进行虚假宣传,实施诈骗,骗取投资者的资金或个人信息。套牌“奕丰金融”被曝光后,新利众为躲避监管,改头换面以“鑫佰利酒庄”“鑫佰严选”等名义,在全国多地开设线下实体店,通过高端装修、贴心服务营造“实力企业”假象,还通过定期召开视频会议等方式诱骗不明真相群众。
在扩张模式上,该组织搭建了典型的传销分销体系:投资者发展下线可获得直接提成,随着发展人数增加还能晋升层级,层级越高享有的奖励比例越高,这种“拉人头赚收益”的机制,促使不少投资者为追求奖励不断拉拢亲友加入,形成庞大的诈骗网络。
自2025年5月起,该案的风险逐渐暴露。多地监管部门陆续发布风险提示,明确指出新利众组织“以投资名义吸纳资金,存在兑付困难风险”。2025年6月27日,浙江省仙居县公安局发布通报,正式侦办“仙居新利众组织”涉嫌组织、领导传销活动案。
【温馨提示】
湖南省委金融办提醒您,金融市场收益与风险成正比,任何宣称“稳赚不赔”“超高收益”的投资项目多为诈骗陷阱,大家切勿被虚假回报迷惑;同时要远离以发展下线获取收益的“拉人头”模式,这类模式并不依赖于真实的投资项目盈利,而是依靠不断吸引新投资者的资金来维持运转,一旦没有足够的新资金注入,整个体系就会迅速崩溃,导致投资者血本无归。
整理自:第一财经网
一审:武维利
二审:鲍杰
三审:贺银河
来源:红网老年频道
作者:一展厚
编辑:武维利
本文为老年频道原创文章,转载请附上原文出处链接和本声明。
本文链接:https://laonian.rednet.cn/content/646954/74/15392893.html
时刻新闻